Подключение к инженерным сетям АО «ВК и ЭХ».


Бланк - Заявление о подключении ГВС, ХВС и ВО.
Бланк - Заявление о подключении отопление и ГВС.
Порядок подключения к инженерным сетям регламентируется следующими нормативными актами:
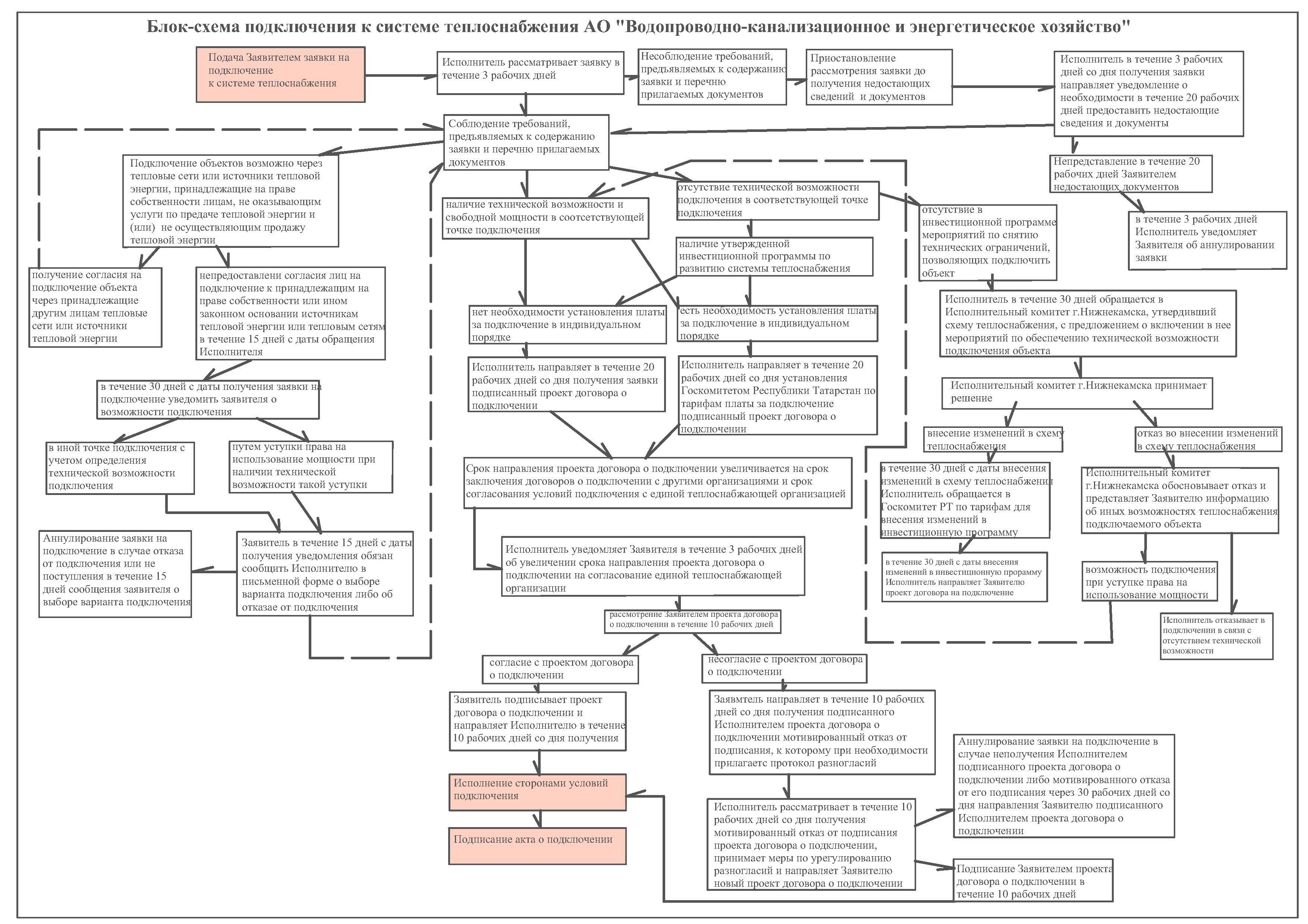
1. Подключение к системе теплоснабжения:
- Федеральный закон от 27 июля 2010г №190-ФЗ «О теплоснабжении»;
- ПОСТАНОВЛЕНИЕ ПРАВИТЕЛЬСТВА РОССИЙСКОЙ ФЕДЕРАЦИИ от 30 ноября 2021 года N 2115
Об утверждении Правил подключения (технологического присоединения) к системам теплоснабжения, включая правила недискриминационного доступа к услугам по подключению (технологическому присоединению) к системам теплоснабжения, Правил недискриминационного доступа к услугам по передаче тепловой энергии, теплоносителя, а также об изменении и признании утратившими силу некоторых актов Правительства Российской Федерации и отдельных положений некоторых актов Правительства Российской Федерации
- Положение о порядке подключения (технологического присоединения) к централизованной системе теплоснабжения АО "ВК и ЭХ".
2. Подключение к системам водоснабжения и водоотведения:
- Федеральный закон от 7 декабря 2011г №416-ФЗ «О водоснабжении и водоотведении»;
- Постановление Правительства РФ от 29 июля 2013г №644 «Об утверждении Правил холодного водоснабжения и водоотведения и о внесении изменений в некоторые нормативные акты Правительства РФ;
- ПОСТАНОВЛЕНИЕ ПРАВИТЕЛЬСТВА РОССИЙСКОЙ ФЕДЕРАЦИИ от 30 ноября 2021 года N 2130
Об утверждении Правил подключения (технологического присоединения) объектов капитального строительства к централизованным системам горячего водоснабжения, холодного водоснабжения и (или) водоотведения, о внесении изменений в отдельные акты Правительства Российской Федерации и признании утратившими силу отдельных актов Правительства Российской Федерации и положений отдельных актов Правительства Российской Федерации
- Положение о порядке подключения (технологического присоединения) к централизованным системам холодного водоснабжения и/или водоотведения АО "ВК и ЭХ".
Договор о подключении к централизованной системе холодного водоснабжения.Договор о подключении к централизованной системе водоотведения.
Горячая линия по вопросам подключения к инженерным сетям
Телефон: (88555) 47-08-27
Режим работы: с 8.00 до 17.00 (обед с 12.00 до 13.00)
Имеется возможность подачи заявки на заключение договора о подключении в электронной форме на указанный адрес: wkex@rambler.ru
либо почтовым отправлением (или курьером) по адресу : 423570,РТ,г.Нижнекамск,ул.Ахтубинская,д.4Б
Имеется возможность направления акта о готовности внутриплощадочных и внутридомовых сетей и оборудования подключаемого объекта капитально строительства к подаче тепловой энергии и теплоносителя, актов о подключении (технологическом присоединении) объектов, разграничении балансовой принадлежности, подписанных электронной цифровой подписью.
Fatal error: require(): Failed opening required '/var/www/html/clients/test1.it-chelny.ru/bitrix/modules/main/include/main_epilog.php' (include_path='.:/usr/share/php:/usr/share/pear') in /var/www/html/clients/test1.it-chelny.ru/bitrix/modules/main/include/epilog.php on line 2

